Vi har marknadens bästa och mest beprövade lösningar för intelligent hantering av taxi- och busstrafik på flygplatser. Vår lösning är vanligtvis integrerad med företagens bokningscentraler och säkerställer att rätt antal taxibilar alltid finns tillgängliga, och att hanteringen av bussar och registrerade fordon hanteras automatiskt.
Inga väntetider och ingen överkapacitet.

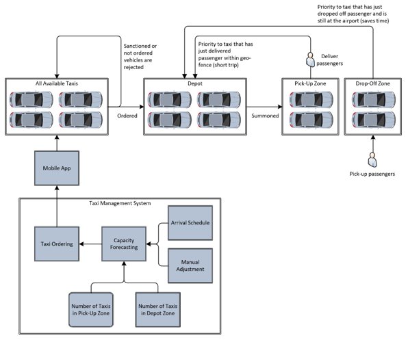
Vårt taxihanteringssystem beställer automatiskt taxibilar från företagen när de behövs - och registrerar dem sedan, så att du alltid vet vem som är på flygplatsen.
Dopago har utvecklat ett av världens mest effektiva taxioch busshanteringssystem, som har visat sig lindra de flesta av de utmaningar som stora internationella flygplatser står inför när det gäller taxitjänster till och från flygplatserna.
Vårt system baseras på en prognosmodul som matchar utbud och efterfrågan OCH erbjuder flera alternativ för att hantera trafiken på ett miljövänligt och effektivt sätt.

1. TMS beställer en taxi via mobilappen.
2. Taxichauffören accepterar beställningen och kör till depån.
3. Vid ankomsten till depån kontrollerar TMS att chauffören har fått en beställning och inte är föremål för sanktioner. Om föraren har blivit föremål för sanktioner får han eller hon inte tillträde.
4. Taxin kallas från depån till upphämtningsområdet när det behövs.
5. Taxin anländer till upphämtningszonen och får endast tillträde om den har kallats.
6. Föraren hämtar upp en passagerare och lämnar flygplatsen.
Vi är integrerade med taxibolagens programvara, vilket gör att vi kan säkerställa rätt taxi vid rätt tidpunkt, samtidigt som vi bidrar till att höja servicenivån för varje enskild kund.
Dopagos taxioch busshanteringssystem kan användas på en mängd olika platser, även om det utvecklades för flygplatser.
Stora städer, hotell, järnvägsstationer och stora företag kan dra nytta av att implementera detta system, eftersom det främjar grön utveckling och ökar nöjdheten med taxi- och busstjänster.
Vår taxilösning innehåller ett brett spektrum av funktioner från början till slut, som vi anpassar till den specifika uppgiften i nära dialog med kunden. Vi har ett omfattande produktsortiment och kan därför garantera att vi levererar exakt den lösning som är mest optimal.
Alla våra lösningar levereras med en användarvänlig frontend, centraliserad terminalövervakning och fjärrsupport, som ofta kan integreras med befintliga system. Vi levererar både mjukvara och hårdvara från världens ledande tillverkare. Detta - tillsammans med vår expertis och know-how - garanterar en beprövad och pålitlig lösning.
Vårt TMS-system kan användas i alla branscher som behöver hantera åtkomst och kapacitet - det är därför det för närvarande används inom taxi-, buss-, hotell- och sjukhusbranschen.
Alla våra lösningar inkluderar ett anpassningsbart serviceavtal. Vi har en erfaren stab av servicetekniker som är tillgängliga 24×7 för att hantera driftsproblem.
Vårt Maintenance Service Centre övervakar lösningen och varnar och meddelar om utrustning som behöver åtgärdas innan ett systemfel uppstår. Dessutom kan våra servicetekniker utföra regelbundet underhåll på ett brett utbud av tredjepartsprodukter som kan ingå i våra lösningar.
Besök vår kundsupport här

Så du får en lösning som optimerar här och nu – och samtidigt är anpassad för morgondagens trender.